Introduction
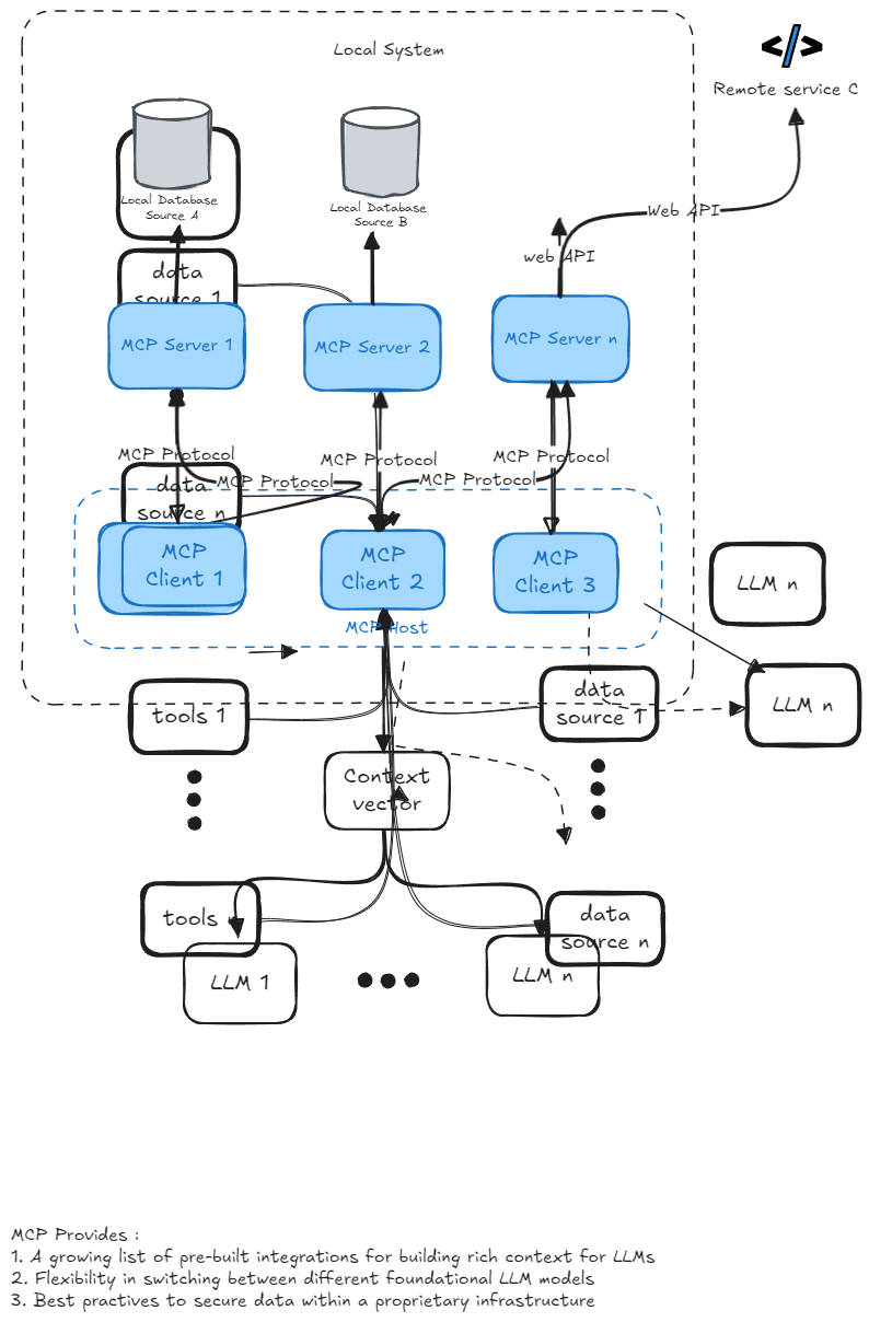
Model context protocol (MCP) is an open protocol that standardizes how applications provide context to LLMs.

exploring & experimenting
Model context protocol (MCP) is an open protocol that standardizes how applications provide context to LLMs.
